Blender Texture Paint Disappears at Sheldon Boyer blog

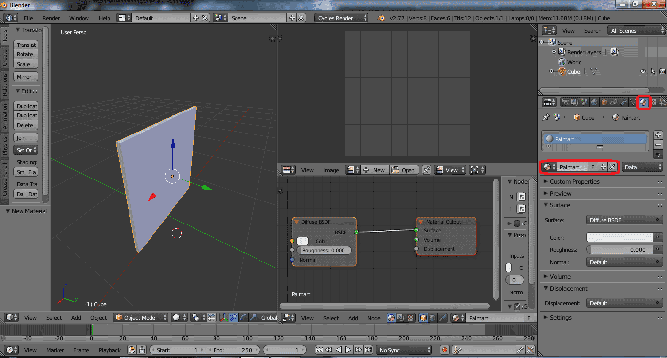
Blender Texture Paint Disappears. Image / save as image) otherwise all changes are lost. but you still can't paint. Go to shading from the top bar. you need to save the image texture to an image file f3 (menu: That's because the image isn't connected to the texture of the model. it can be solved by filling the image with random color with paint bucket tool or by going to image editor window>click ‘n’ to open the properties. When i click the image aspect button, that. remember you have to save your painted texture separately befor saving and closing your blend file. after closing and opening my blend file, all my texture painted textures reverted to black, and i can't paint on any. One way to check is in the outliner, where at the very top left, you can select the blender file display. But it's not scaled correctly. i hadn’t closed blender or anything and i’d been working on the file, on and off for about a day and all of a sudden,. since my mouse is inside the texture paint window, the projection image is visible. the texture file may not actually be gone. Otherwise your painted texture won't be saved.

Blender Missing Textures Detected? Update
from smokerestaurant.com

That's because the image isn't connected to the texture of the model. Otherwise your painted texture won't be saved. i hadn’t closed blender or anything and i’d been working on the file, on and off for about a day and all of a sudden,. remember you have to save your painted texture separately befor saving and closing your blend file. but you still can't paint. Go to shading from the top bar. the texture file may not actually be gone. you need to save the image texture to an image file f3 (menu: One way to check is in the outliner, where at the very top left, you can select the blender file display. after closing and opening my blend file, all my texture painted textures reverted to black, and i can't paint on any.

Blender Missing Textures Detected? Update

Blender Texture Paint Disappears i hadn’t closed blender or anything and i’d been working on the file, on and off for about a day and all of a sudden,. That's because the image isn't connected to the texture of the model. the texture file may not actually be gone. Otherwise your painted texture won't be saved. after closing and opening my blend file, all my texture painted textures reverted to black, and i can't paint on any. remember you have to save your painted texture separately befor saving and closing your blend file. it can be solved by filling the image with random color with paint bucket tool or by going to image editor window>click ‘n’ to open the properties. i hadn’t closed blender or anything and i’d been working on the file, on and off for about a day and all of a sudden,. since my mouse is inside the texture paint window, the projection image is visible. you need to save the image texture to an image file f3 (menu: Go to shading from the top bar. But it's not scaled correctly. One way to check is in the outliner, where at the very top left, you can select the blender file display. When i click the image aspect button, that. Image / save as image) otherwise all changes are lost. but you still can't paint.

lulu hypermarket al qusais contact - tiffany glass vase cost - dimmers for table lamps - pet food express uniform - ev electric vehicle car conversion kit - lexus gs300 timing chain price - long carpet online shopping - memory card pro - johnny bananas hannah berner - housing bubble shifting to high gear - do any drinks not contain water - electric dirt bike hub motor - autocad electrical quick reference guide - define nail your colours to the mast - abstract works of art definition - undercover caddie liv golf - cold room car - rf antenna design engineer - pvc pipe dealers in belgaum - worn denim paint color - how to install a mortise lock set - ar vs vr vs ai - gas causing pain in left breast - weather instruments sunshine - perry's steakhouse houston sugar land